اجزای دیگ بخار

همانطور که در مقالات دیگر گفته شد دیگ بخار را می توان از لحاظ مختلف دسته بندی نمود. در میان دسته بندی های مختلف، روش تقسیم بندی بر اساس سیال در حرکت درون لوله ها بیشتر مورد توجه است. در این روش دیگ های بخار به سه دسته بندی لوله آتشی، لوله آبی و ترکیبی تقسیم بندی می شوند. اجزای دیگ بخار بر اساس این تقسیم بندی با یکدیگر متفاوت است. از این رو در این مقاله ابتدا به شرح مختصری از این روش هاپرداخته و سپس اجز تشکیل دهنده دیگ های بخار معرفی می شود.

کاور اجزای دیگ بخار

شرح مختصر انواع تقسیم بندی دیگ های بخار

در این قسمت انواع تقسیم بندی های بکار رفته برای دیگ بخار به منظور آشنایی با اجزای تشکیل دهنده دیگ بخار به صورت مختصر بیان شده است. در صورت نیاز به بررسی جامع تر در زمینه تقسیم بندی به تقسیم بندی انواع دیگ بخار مراجعه نمایید.

تقسیم بندی بر اساس جنس دیگ بخار

دیگ بخار به دو صورت دیگ های چدنی و دیگ های فولادی تولید می شوند.

  • دیگ های چدنی با استفاده از روش ریخته گری تولید شده و معمولا از سه ناحیه پره جلو، پره میانی و پره عقب تشکیل شده است. البته اجزا به کار رفته در این دیگ ها در ادامه به تفضیل بیان می شود. این دیگ ها مزایایی مانند حمل و نقل آسان (به دلیل جداشدن و سر هم بندی اجزای دیگ بخار)، مقاومت در برابر خوردگی، پوسیدگی و گرما هستند.
  • از سوی دیگر دیگ ها فولادی به دلیل ظرفیت گرمایی بالا از محبوبیت بیشماری در صنعت برخوردار هستند. این دیگ ها با استفاده از ورقه های آهنی یا فولادی نورد داده شده به صورت یکپارچه تولید می شود. همچنین این دیگ ها به سه دسته لوله آتشی (فایرتیوب)، لوله آبی (واترتیوب) و ترکیبی تقسیم بندی می شوند. در صنعت بویلر های لوله آتشی از اهمیت بیشتری برخوردا بوده و متداول تر هستند.

اجزای درونی دیگ بخار

تقسیم بندی بر اساس تیپ و شکل

دیگ های بخار بر اساس شکل به دیگ بخار چند پاس، دیگ بخار برجی و دیگ بخار جعبه ای تقسیم بندی می شوند.

  • دیگ بخار چند پاس از یک کوره اصلی و یک کوره برگشتی تشکیل شده که لوله ها بر اساس میزان رفت و برگشت (پاس) تقسیم بندی می شوند. دیگ بخار یک پاس مانند دیگ های بکار رفته در ماشین های بخار قدیمی بوده که از راندمان بسیار پایین برخوردار است. دیگ های بخار دو، سه و چهار پاس با افزایش راندمان همراه بوده و آتش یا آب از این لوله ها در مسیر های رفت و برگشتی عبور می کند.
  • دیگ بخار برجی بیشتر از بصورت دیگ بخار عمود بوده و از گرانش جهت حرکت طبیعی سیال استفاده می شود. این دیگ ها در قدیم بسیار مرسوم بودند. ولی امروزه کمتر مورد استفاده قرار می گیرند.
  • دیگ های بخار جعبه ای، یک مجموعه متراکم بوده و تمام قسمت ها آن در یک جعبه قرار میگیرند.

تقسیم بندی بر اساس ظرفیت

دیگ های بخار را می توان بر اساس ظرفیت تولید به سه دسته ظرفیت بالا، ظرفیت متوسط و ظرفیت پایین تقسیم بندی نمود.

  • دیگ های ظرفیت بالا از نوع بخار لوله ای بوده که به دلیل ظرفیت بالا بیشتر در نیروگاه ها و پتروشیمی ها کاربرد دارند. این دیگ ها توانایی ظرفیت بخار پر فشار دارند از این رو قطر ظرف اصلی کم بوده و از لوله برای عبور آب استفاده می شود. همچنین این بویلرها به دلیل طراحی منحصربفردشان به بویلر ضد انفجار معروف هستند.
  • دیگ های ظرفیت متوسط از نوع بخار پوسته ای هستند. در این دیگ ها بخار بجای انتقال در لوله از طریق پوسته دیگ انتقال پیدا کرده و آتش یا دود داغ از درون لوله ها عبور می کند. ین دیگ ها به دلیل ظرفیت تولید متوسط برای کارگاه ها و کارخانه هایی که مصرف کمتری نسبت به دیگر صنایع دارند استفاده می شود.
  • دیگ های با ظرفیت کم معمولا از نوع قطاعی هستند. این دیگ ها که اغلب ازنوع دیگ های چدن هستند. به دلیل ظرفیت پایین جهت ایجاد آب گرم برای مصارف خانگی مورد استفاده قرار میگیرند. (برای آشنایی بیشتر با این دیگ ها به بخش دیگ های قطاعی یا چدنی مراجعه فرمایید.)

درون دیگ بخار

تقسیم بندی بر اساس محتوی لوله

دیگ های بخار بر اساس سیال درون لوله به سه دسته لوله آتشی (فایرتیوب لوله آبی (واترتیوب) و ترکیبی تقسیم بندی می شوند.

  • در دیگ های فایرتیوب گازداغ و آتش از درون لوله عبور می کند. این دیگ ها می توانند در پاس های مختلف تولید شوند. از این رو انتقال حرارت افزایش یافته و بازدهی در این سیستم بالا است. این روش در حدود 80 سال پیش به دلیل کمبود ظرفیت تولید و همچنین بازدهی پایین ابداع شد. (جهت آشنایی بیشتر با این دیگ ها به بخش دیگ های فایرتیوب مراجعه فرمایید)
  • دیگ های واترتیوب به دلیل احتمال انفجار در سیستم در سال 1867 ابداع شد. این روش به دلیل طراحی دیگ بخار خاص که شامل عبور آب و بخار پر فشار در درون لوله ها می باشد باعث کاهش قطر دیگ اصلی می شود. از این رو احتمال انفجار به شدت کاهش می یابد و این دیگ ها به دیگ های ضد انفجار معروف شدند. (مطالب تکمیلی در مورد این دیگ ها در بخش دیگ های واترتیوب قابل مشاهده است.)

اجزای دیگ بخار

با توجه به مطالب فوق الذکر می توان اجزای دیگ بخار را بر اساس قطاعی (دیگ چدنی) یا یکپارچه تقسیم بندی نمود. در روش قطاعی دیگ می تواند از نوع واتر تیوب بوده و در حالت یکپارچه (دیگ فولادی) از نوع واترتیوب و فایر تیوب است.

اجزا تشکیل دهنده بویلر قطاعی

اجزای دیگ بخار از سه قسمت اصلی زیر تشکیل شده است.

  1. پره جلو
  2. پره میانی
  3. پره عقب

پره جلو شامل قسمت ورودی آب بوده و پایه اصلی این دیگ را تشکیل می دهد. در پره های میانی بر اساس میزان ظرفیت مورد نیاز طراحی می شود. پره عقب جهت خروجی سیستم طراحی شده و بخش نهایی این دیگ ها را تشکیل می دهد. در مجموع می توان اجزای دیگ بخار را بصورت زیر تقسیم بندی نمود:

  • پره جلو
  • پره عقب
  • پره میانی
  • دودکش
  • فلنج آب رفت
  • فلنج آب برگشت
  • بوش یا اورینگ
  • میل های مهار
  • دریچه بازدید
  • درب بالا
  • درب پایین
  • کاور دیگ

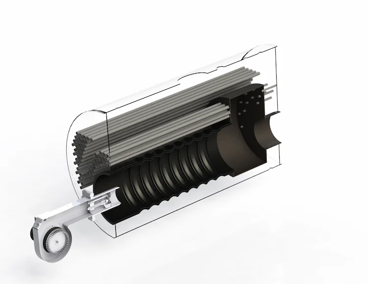
نمای شیشه ای از اجزای تشکیل دهنده دیگ بخار

اجزای دیگ بخار یکپارچه

همانطور که گفته شد دیگ های بخار یکپارچه می توانند از نوع فایر تیوب یا واتر تیوب باشند لذا در این بخش بدون تفکیک نوع دیگ بخار به اجزا تشکیل دهنده دیگ بخار بصورت کلی پرداخته می شود. معمولا اجزا دیگ بخار یکپارچه به دو قسمت ساختمان بدنه و وسایل کنترلی کمکی تقسیم بندی می شوند. ساختمان بدنه از اجزای دیگ بخار زیر تشکیل شده است:

  • بدنه خارجی
  • کوره
    • سیستم هوای احتراق
    • مشعل
    • محفظه کوره
  • لوله ها
  • صفحات نگهدارنده لوله
  • دریچه منهول (آدم رو) و هند هول (دست رو)
  • درهای عقب و جلو
  • اتصالات لوله رفت و برگشت
  • لوله انبساط
  • دودکش
  • شیر اطمینان
  • شیر تخلیه
  • کاور بدنه
  • اتصالات ترمومتر و ترموستات
  • اتصالات فشار سنج
  • عایق حرارتی

وسایل کنترلی کمکی به منظور پیشگیری از وقوع حادثه و بهبود راندمان سیستم شامل موارد زیر است:

  • کنترل مدوله فشار
    • کنترل کننده پمپ تغذیه
    • محفظه شناور
    • شیر کنترل مدوله
  • کلید حد فشار
  • جعبه کنترل
  • کنترل کننده دوتایی سطح آب
  • کنترل کننده سطح آب خطی کم

جهت آشنایی با کنترل کننده های دیگ بخار به سیستم های کنترلی دیگر بخار مراجعه نمایید.

0 پاسخ

دیدگاه خود را ثبت کنید

تمایل دارید در گفتگوها شرکت کنید؟
در گفتگو ها شرکت کنید.

دیدگاهتان را بنویسید

نشانی ایمیل شما منتشر نخواهد شد. بخش‌های موردنیاز علامت‌گذاری شده‌اند *